登录
注册
退出
网站地图
手机版
首页
党建工作
党建要闻
党风廉政
协会概况
协会简介
协会章程
理事会
关于我们
协会动态
通知公告
工作动态
信息发布
教育培训
专项工作
步行街
药品流通
绿色流通
预付卡
以旧换新专栏
公益活动
零售创新
专题栏目
信用建设
特许经营
商贸物流
统计分析
消费促进
电子商务
消费者保护
行业发展
行业新闻
政策法规
标准规范
会展论坛
政策解读
山西消费品牌库
会员之窗
会员动态
招商招聘
更多
图片新闻
下载专区
要闻转载
当前位置:
首页
>
协会动态
>
通知公告
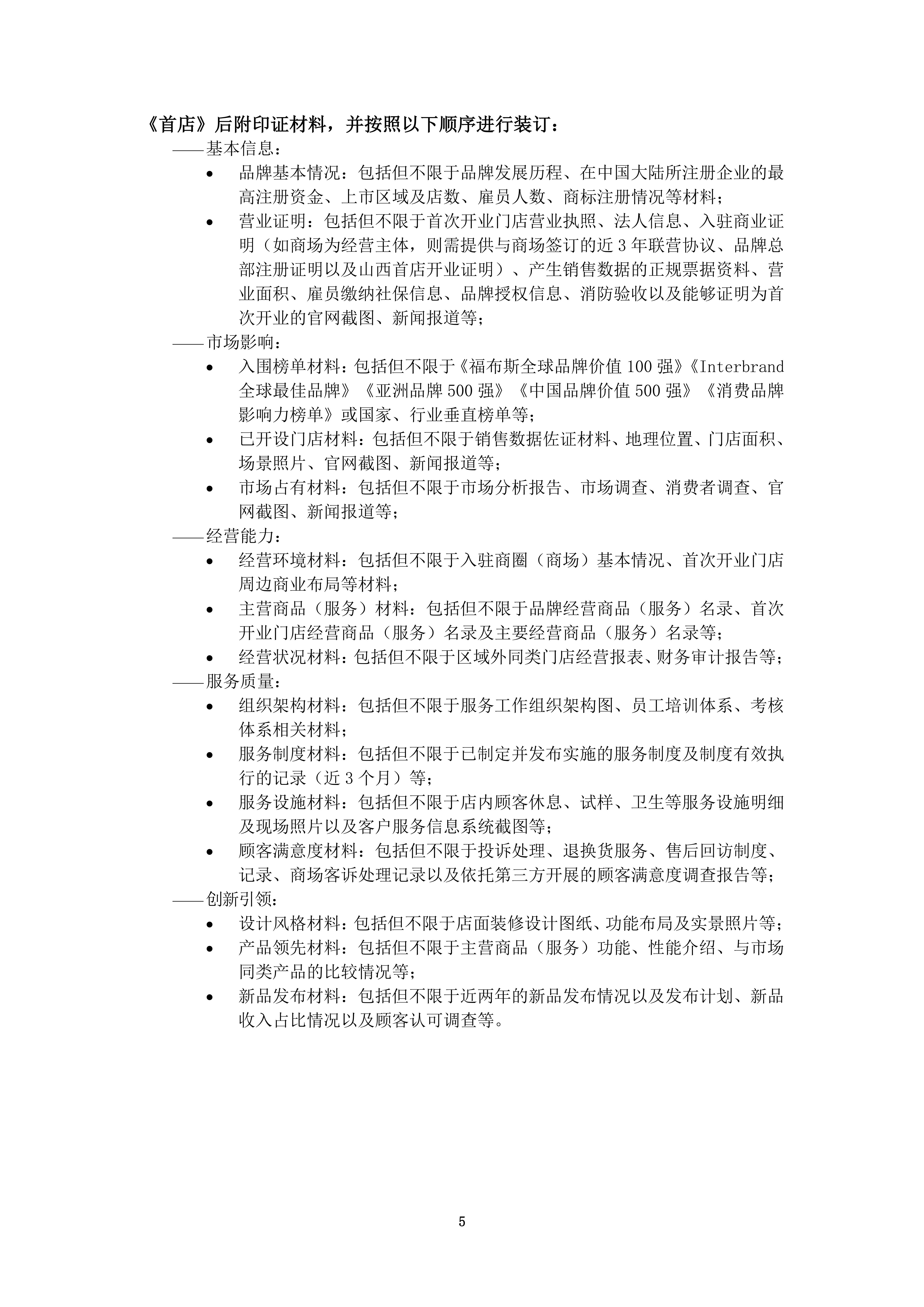
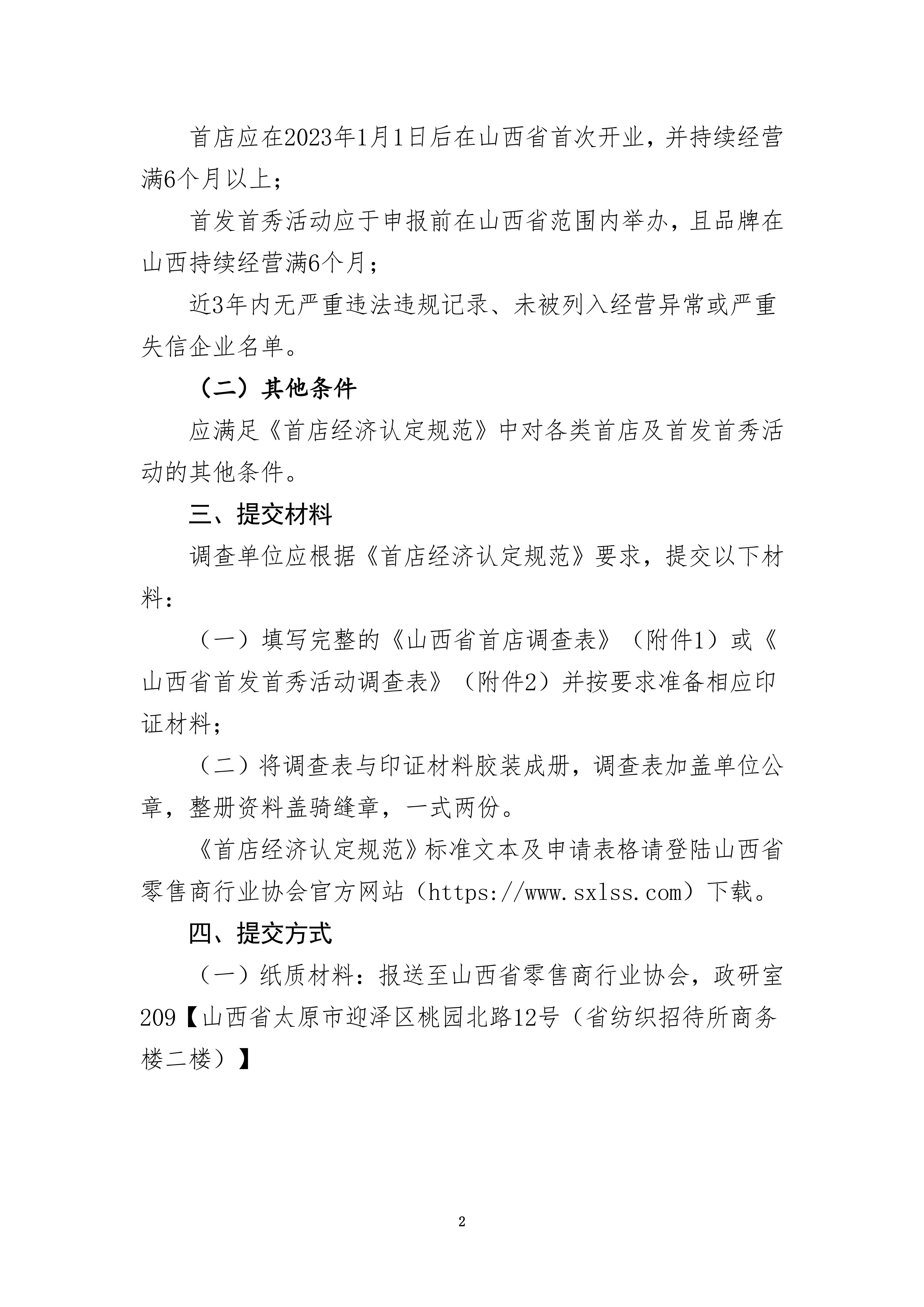
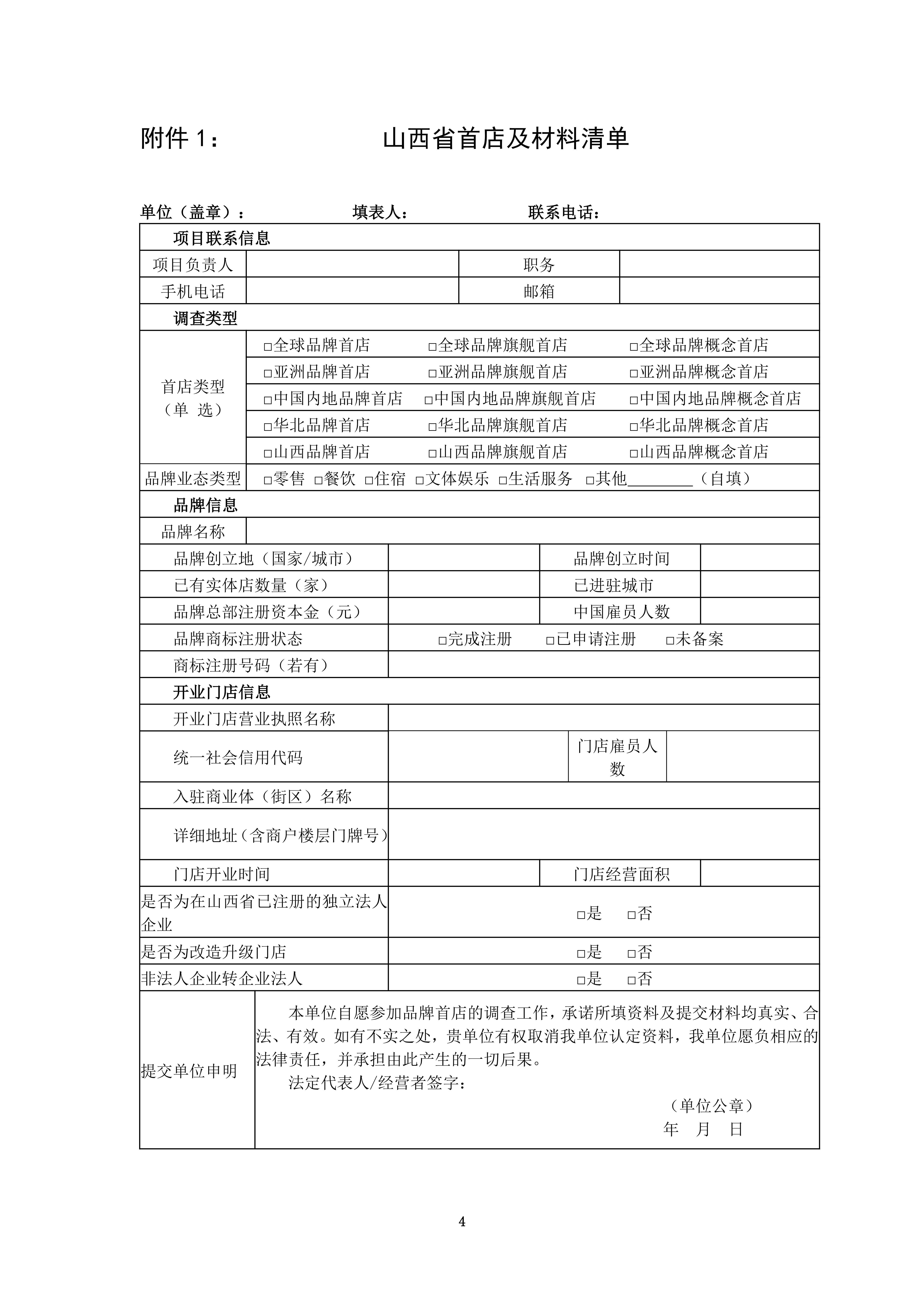
关于山西省2025年首店和首发首秀活动发展状况调查的通知
来源:本协会 发布日期:2025-10-28 10:03:56
打印
分享到:
文件下载:
关于山西省2025年首店和首发首秀活动发展状况调查的通知.pdf
相关链接:
《首店经济认定规范》(T/SRBA 001-2025)团体标准
责任编辑:
晋零协
相关信息
关于2026年开展首店和首发首秀活动申报工作的通知
山西省商务厅关于印发2025年住宿餐饮家政等商贸服务业市场主体发展项目申报指南的通知
2025山西省第一届零售业及新就业群体职工趣味运动会的通知
山西省商务厅关于征求《关于征集2026年商务事业发展专项资金(商贸流通)项目(第一批)的通
山西省商务厅关于征集2026年商务事业发展专项资金(电子商务)项目的补充通知
山西省商务厅关于征集2026年商务事业发展专项资金(电子商务)项目的通知
关于山西省2024年度零售业TOP50企业销售规模的公示
关于山西省2025年首店和首发首秀活动发展状况调查的通知
热点推荐
中共山西省委社会工作部关于印发《全省性行业商会协会2024年“百会千企促万生就业”行动方案
山西省商务厅等17部门关于进一步搞活汽车流通扩大汽车消费的通知
太原市商务局 太原市财政局关于印发《推动太原市老字号创新发展的实施意见(试行)》的通知
转发《关于征求《全渠道模式下实体零售岗位职能设置指引》团体标准意见的通知》
山西省商务厅关于征集电子商务企业入统储备项目的通知
山西省零售商行业协会给您拜年了!
关于在全省开展“惠师行动”教师专属购物优惠活动的通知
山西省市场监督管理局等10部门关于印发《数据知识产权登记管理办法(试行)》的通知
政策法规
会员之窗
绿色流通
看更多精彩内容
友情链接